找回密码
 立即注册

扫一扫,微信登陆

查看: 53|回复: 0

FMEA失效模式及影响分析

[复制链接]

133

主题

0

回帖

739

积分

管理员

积分
739
发表于 2026-1-3 21:58:00 | 显示全部楼层 |阅读模式

FMEA失效模式及影响分析

FMEA失效模式及影响分析


一、FMEA简介,

英文名:Failure Mode and Effects Analysis;

中文名:失效模式及影响分析,

大名鼎鼎:潜在失效模式及影响分析。

由美国汽车工业行动集团(AIAG)与德国汽车工业联合会(VDA)的整车厂(OEM)和一级供应商成员合作,于2019年发布第一版本手册。FMEA属于风险管理的工具之一,在汽车供应链质量管理标准中有着极其重要的地位,在江湖上与MSA、SPC并称为三大核心工具。

FMEA还有几个兄弟,

一个叫FTA:失效树分析(Fault Tree Analysis),

一个叫DRBFM:基于失效模式的设计评审(Design Review Based on Failure ),





二、FMEA的使命

      FMEA等风险管理的工具,其共同的使命是通过系统的为汽车供应链尽可能达成共识并达成以下目标:

(1)评估产品/过程中失效的潜在技术风险;

(2)分析失效的起因和影响;

(3)记录预防和探测措施;

(4)针对降低风险的措施提出建议;



三、IATF16949管理标准对FMEA的要求

我们来看看,在IATF16949中有哪些条款对失效模式及影响分析提出要求:

4.4.1.2 产品安全

7.2.3 内部审核员能力

7.2.4 二方审核员能力

7.5.3.2.2 工程规范

8.3.2.1 设计和开发策划—补充

8.3.3.3 特殊特性

8.3.5.1 设计和开发输出—补充

8.3.5.2 制造过程设计输出

8.5.1.1 控制计划

8.5.6.1.1 过程控制的临时更改

8.7.1.4 返工产品的控制

8.7.1.5 返修产品的控制

9.1.1.1 制造过程的监视和测量

9.1.1.2 统计工具识别

9.2.2.3 制造过程审核

9.3.2.1 管理评审输入 - 补充

10.2.3 问题解决

10.2.4 防错

     其中条款:8.3.2.1c)、d)中,明确要求在新产品开发过程中要对产品设计及制造过程的风险进行管理,实现事前预防。

8.3.2.1 设计和开发的策划-补充

      组织应确保设计和开发的策划涵盖组织内部所有受影响的利益相关者及其(适当)的供应链。使用多方论证方法方面包括但不限于:

    a) 项目管理(例如:APQP或VDA-RGA);

    b) 产品和制造过程设计活动(如:DFM和DFA),例如:考虑使用替代的设计和制造过程;

    c) 产品设计风险分析(FMEA)的开发和评审,包括降低潜在风险的措施;

    d) 制造过程风险分析(如:FMEA、过程流程、控制计划和标准的工作指导书)的开发和评审。

    注:多方论证方法通常包括组织的设计、制造、工程、质量、生产、采购、供应、维护和其他适当的职能。

      FMEA是由跨功能专家团队进行的工程分析,旨在在产品开发的早期阶段对产品设计或制造过程进行全面分析,其目标是在产品交付给客户之前发现和纠正问题。FMEA作为开发过程中的指导,在整个产品生命周期中有效使用,它将显著提高可靠性、安全性、质量、交付和成本效益。设计FMEA的目标是改进子系统或零部件的设计,过程FMEA的目标是改进制造过程的控制。

      也可以把目标再分解得细致一些:

(1)发现并预防潜在的安全隐患,提高产品的质量、可靠性、可制造性、可服务性和安全性;

(2)最大限度减少产品性能的损失或性能下降;

(3)改善系统或设计FMEA中的测试和验证计划;

(4)改进过程FMEA中的过程控制计划;

(5)识别关键和重要产品特性和过程特性;

(6)为在使用中的设备制定预防性维护计划;

(7)减少产品开发量产启动的后期变更;

(8)保障产品量产中减少缺陷,实现零缺陷;

(9)开发在线诊断技术;

(10)在公司内部建立知识库,形成经验和教训的总结。

      当然,FMEA也不是万能的,也有其局限性。例如:


(1)FMEA的发生度评估并不代表实际发生的概率,它是一种定性评价,受评价人员主观性的影响。

(2)FMEA只是针对单点失效进行分析,忽略了多点失效,不考虑交互作用。为了解决此问题,大家可以使用FTA故障树分析(Fault Tree Analysis),它能够考虑多个因素之间的关系,包含定性的逻辑分析,以及定量分析。

(3)FMEA依赖于团队的知识水平和经验教训,可能会出现未能预见的失效情况。


      为了能实现以上的目标,企业的FMEA团队需要投入必要的时间和人力资源完善基础FMEA与产品族FMEA,并在产品的整个生命周期进行管理改善,同时,结合不同的可靠性工具和方法,企业可以更好地管理和降低潜在的风险,并持续改进产品的性能和质量。

     问题来了:有多少企业的FMEA是真真实实,扎扎实实的分析的呢?

四、FMEA七步法介绍      话说现行最新版本的FMEA是2019年发布,这个版本推荐了全新的FMEA表格的格式,与上一个版本的表格格式有比较大的区别,新版本的格式逻辑性更强,识别失效模式更加具备指导性。虽如此,直至现在,很多企业仍然没有切换到新版本的格式,原因有很多,比如:使用的企业不属于汽车行业;客户没有要求;切换需要花费时间内、人力、物力、财力,你们的公司的原因又是什么呢?旧版本:
新版本:
从新版本的表格可以看出,表格中分为五个步骤:STEP 2:结构分析STEP 3:功能分析STEP 4:失效分析STEP 5:风险分析STEP 6:优化      FMEA分析七步法的一头一尾,STEP1是策划准备,是FMEA分析的输入,STEP7文件化是技术文件标准化管理,文件动态更新,FMEA核心分析的5个步骤在表格中呈现了分析的步骤与思路。
STEP 1:策划准备开展FMEA有3个时机,(1)新产品、新过程、或者是老产品新应用;(2)产品/过程发生变更,发生不良时;(3)定期评审/持续改进      开展FMEA分析的第一步,首先要明确四大任务:任务1:项目确定,明确边界任务2:项目策划,确定5T:Target. Time. Team. Task. Tool任务3:确定分析边界:用框图. 边界图. 结构树方式确定分析对象任务4:输入信息准备:产品族FMEA、基础FMEA.、成功经验数据库和过往不良等;

STEP 2:结构分析      DFMEA从产品的结构展开分析,使用框图、结构树分析结构,确定聚焦的层别,并关注两边相邻的层级,识别下一层级有哪些零部件组成,上一层级的系统,每个DFMEA中完成3个层级结构的分析,比如:电池模组(系统)-电芯(聚焦层级)-正极片(零件层级)。      PFMEA从过程步骤展开分析,使用过程流程图或结构树分析结构,关注聚焦的过程步骤,并确定过程的步骤对象(最终工序完成的产品),识别每个过程步骤的工作要素(4M),比如:电机组装(最终的产品)-OP30 轴承压入(过程步骤)-人(工作要素)。STEP 3:功能分析      首先要识别聚焦对象的功能与要求,功能描述了项目/系统元素期望做什么,要求是功能的量化描述。描述功能通常使用“动词”+“名词”形式,例如:传输电力、控制流动、控制速度、传递热。

在进行功能分析的步骤:

(1)系统功能确定并分解

(2)制定功能网或分析表格

(3)确定聚焦对象的要求

如何识别产品的基本功能与辅助功能?运用边界图(框图)能很好的识别基本功能与辅助功能,识别系统、组件及零件的五大类型接口关系。通过物理接触实现来传递能量、信息交流、交换物质及人机交互等功能。所以通过边界图能更好地识别基本功能与辅助功能。确定要求时,要分析以下几个方面:(1)法律法规要求,比如环保、阻燃性等;(2)行业标准与规范,比如功能安全要求ISO26262;(3)顾客要求:在技术文件中白纸黑字写明的,以及隐含的理所当然要符合的;(4)内部要求,比如特定产品的要求与规范、可制造性等(5)产品特性,比如产品显著的可量化的属性,轴的直径、表面光洁度等
STEP 4:失效分析
       过程失效分析的目的是识别失效模式的影响、失效模式、失效原因,

并阐述它们之间的关系进行风险评估。在分析时,先要聚焦失效模式,然后分析失效影响与失效原因,使用失效树分析三者之间的关系。

1、失效模式:不满足功能与要求,

在分析失效模式的时候要注意以下几点:

(1)一个要求不满足可能会有多种失效;

(2)当有多个失效时,不同的失效要分开描述

(3)失效模式描述要具体,不正确的描述如:模组内阻超标. 模组寿命差. 模组耐低温性能差.

2、失效影响:发生了什么?

失效影响需考虑4个对象:

(1)对系统产品对象的影响,比如:影响产品什么功能?

(2)对本公司的影响和下游客户的影响,比如:装配易装反

(3)对产品使用者(用户)的影响,比如:对整车的影响

(4)对当地法律法规的影响,比如:违反政府法律法规,如尾气排放超标

3、失效原因:为什么发生?

分析失效原因时,注意几点:

(1)一个失效模式可能有多个失效原因

(2)失效原因描述要具体

(3)失效原因分析时不可分析过程的原因

(4)失效原因分析时不可分析产品设计的原因

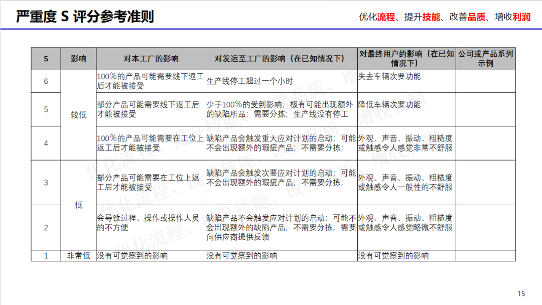
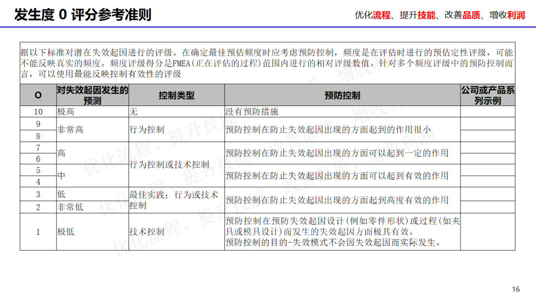
STEP 6:风险分析

风险分析的步骤:(1)确定现行预防和现行探测措施(2)严重度S、发生度O、探测度D评分(3)AP等级评价      对严重度S、发生度O、探测度D的分级评价,DFMEA与PFMEA有不同的准则,因为FMEA是定性分析,所以,大家在评分时更多是根据经验或标杆对比,评价严重度与探测度比较有把握,困难在评价发生度,没有量化的数据。


您需要登录后才可以回帖 登录 | 立即注册

本版积分规则


快讯
快速回复 返回顶部 返回列表