找回密码
 立即注册

扫一扫,微信登陆

查看: 76|回复: 0

质量目标分解,如何真正落地

[复制链接]

133

主题

0

回帖

739

积分

管理员

积分
739
发表于 2025-12-20 15:34:00 | 显示全部楼层 |阅读模式
每年年初,我们都会制定一长串漂亮的质量目标:客诉率降低20%、来料合格率提升5%……但到了年底复盘,往往发现目标悬在空中,部门之间相互推诿,最后成了一纸空谈。

问题出在哪里?很可能,从目标制定的那一刻起,就注定了它无法落地。

“目标制定了,但好像只是品质部自己的事。”
“生产部说客诉是设计问题,采购部说来料不好,研发部说标准不清……最后‘锅’又回到了品质部。”
“月度复盘会变成了扯皮会,数据对不上,责任理不清。”

这背后是目标与执行之间的巨大断层:缺乏有效的分解、明确的归属、清晰的测量与严肃的考核。

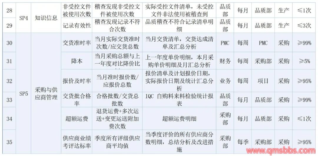
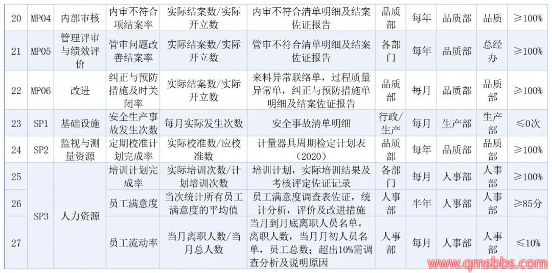
1第一层分解:从“公司目标”到“过程责任”

很多公司的目标分解,止步于“给各部门下指标”。但更科学的做法,是基于质量管理体系的过程方法(COP、MP、SP),将目标锚定在具体的业务过程上。

💡总监心法质量是经营的结果,必须融入业务流程。不要只给“生产部”定“客诉率”目标,而要识别出影响客诉的每个核心过程(如“产品批量生产COP3”、“服务与反馈COP5”),并为这些过程设立可测量的绩效指标。这样,责任才无法推卸。

一套优秀的目标分解表,至少应清晰包含以下要素,它让模糊的责任变得无处可藏:

🔍 过程目标分解表核心要素(以“综合部-培训过程”为例)
[/tr]
综合部培训、教育
(权重:15)
培训计划完成率≥97%培训项目数/计划项目数每季/每季
★员工流失率≤10%流失员工数/员工总数每季/每季
看到了吗?这不仅是一个目标,更是一个完整的“责任契约”。它明确了:

  • 做什么(过程:培训、教育)
  • 谁负责(责任部门:综合部)
  • 考核什么(指标:流失率≤10%)
  • 怎么算(测量方法:分子/分母)
  • 何时看(统计与考核频次:每季度)

通过这样的分解,公司总目标(如“打造稳定团队”)就具体化为可管理、可考核的过程绩效。目标分解到位了,那日常执行的数据如何采集、呈现,才能避免“数据黑洞”和“汇报失真”?

2第二层呈现:从“数据记录”到“动态驾驶舱”

目标分解后,最大的挑战在于**数据收集的及时性、真实性与可视化**。很多公司还停留在月底手工汇总Excel、临时造数的阶段。

一套有效的目标监控体系,必须实现数据**源头采集、自动汇总、实时呈现**。就像汽车的仪表盘,让管理者一眼看清公司“质量健康度”。

🛠️实战技巧:构建你的“质量数据驾驶舱”1.统一数据源与计算公式:在目标分解时,就明确定义每个指标的“计算公式”和“所需佐证资料”(例如:客诉次数=符合A/B级标准的客诉明细清单)。从源头杜绝歧义。

2.设定合理的监控频率:区分“统计频次”(如每月)和“考核频次”(如每季)。高频统计用于过程纠偏,低频考核用于结果评定。

3.设计可视化跟踪表:用一张总表,横向展示全年月度趋势,纵向涵盖所有过程指标。绿灯代表达标,红灯预警异常。

当目标被清晰分解,数据被有效监控,质量管理就从“品质部单打独斗”变成了“全员过程管理”。但这套体系要顺畅运行,还需要最后一步关键设计。

3终极保障:权责利对等,让“考核”驱动“改善”

目标无法落地的根本原因,往往是“权、责、利的不对等”。考核部门(通常是品质部或总经办)缺乏权威,数据统计部门敷衍了事,责任部门觉得与己无关。

💡总监心法没有考核的管理是空洞的,没有管理的考核是野蛮的。有效的目标管理必须闭合“计划-执行-检查-考核-改进”的循环。明确“统计部门”负责提供真实数据,“考核部门”负责公正评价,并将考核结果与部门的绩效、奖金甚至资源分配强相关。

在优秀的目标分解表中,有两个常被忽略但至关重要的设计:

⚖️设计一:权重分配——指明管理重点给每个负责过程(如“培训、教育”)和每个指标(如“员工流失率”)分配权重。这不仅是考核计分的依据,更是向全公司传递清晰的信号:今年我们的管理重点在哪里?资源应该向哪里倾斜?例如,“安全生产”过程权重20%,远高于“后勤管理”的10%,这直接引导各部门关注度的分配。

🏆设计二:考核分离——确保数据公正明确区分“统计部门”和“考核部门”。例如,“员工流失率”由综合部统计,但同样由综合部(或上级)考核。而对于“来料合格率”,则由品质部统计,但由采购部考核。这种设计避免了“既当运动员又当裁判员”,并通过跨部门监督,极大地提升了数据的公信力与考核的严肃性

至此,一套让质量目标从“纸上”落到“地上”的完整逻辑已然清晰。但对于管理者而言,更重要的是,明天回到公司,我们能立刻做些什么?

立即行动清单

梳理一个核心过程的“目标契约”:选择一个你负责的或最头痛的过程(如“来料检验”或“客诉处理”),按照“责任部门-过程-指标-目标-测量方法-频次”的格式,尝试为其起草一份清晰的目标分解条目。检查一项指标的“数据源”:随机抽查一个现有质量目标的统计数据。追溯它的原始记录(检验单、客诉单、考勤表等),验证计算公式是否正确,统计口径是否一致。你可能会发现第一个改进点。发起一次“权责利”对话:在下一次跨部门质量会议中,抛开具体问题,只讨论:“为了完成我们共同的质量目标,各部门需要我提供什么数据或支持?我又需要各部门提供什么?” 记录共识,作为流程优化的起点。
质量目标管理,本质上是一场精细化的组织协同。
科学的分解让责任清晰,可视的数据让过程透明,对等的考核让改善发生。
从设计一张表开始,推动你的质量体系真正转动起来。

质量目标分解,如何真正落地

质量目标分解,如何真正落地

您需要登录后才可以回帖 登录 | 立即注册

本版积分规则


快讯
快速回复 返回顶部 返回列表